Forced Response
- 외부에서 주어진 입력 신호에 대한 System response로, Input signal의 형태와 특성에 의해 결정
- Ex) Input : sine wave => response : sine wave
Natural Response
- System의 동적 특성에 의해 결정되는 Response, 외부 Input이 없을 때, System의 Response
- Poles에 의해 결정
- System에 나타내는 감쇠, 진동의 특성을 반영
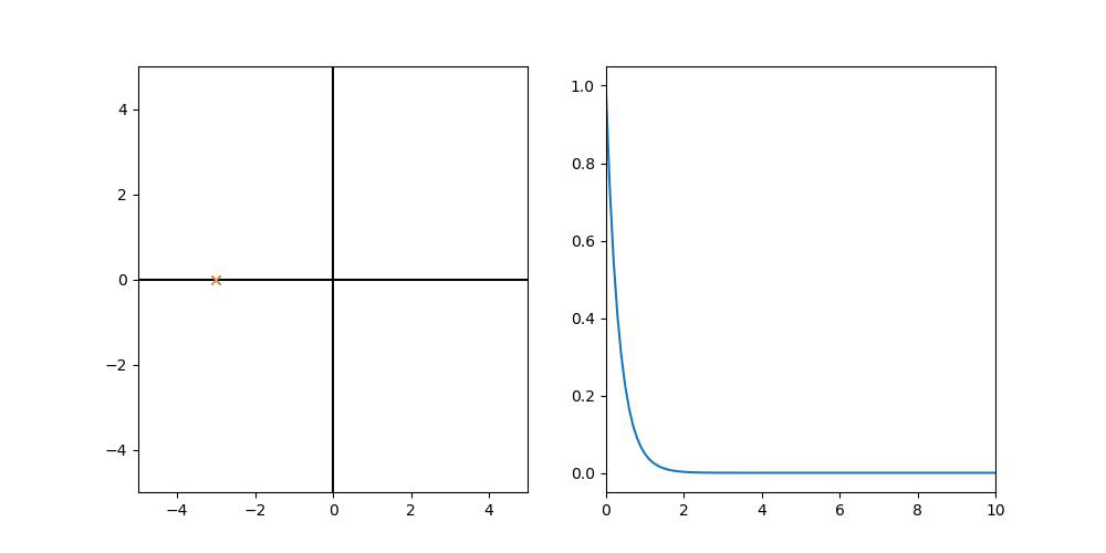
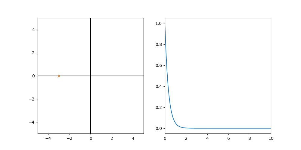
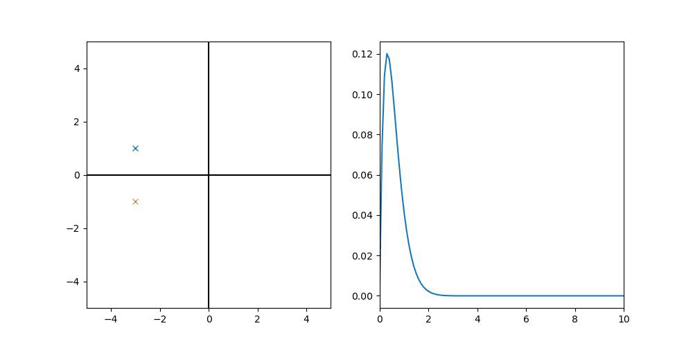
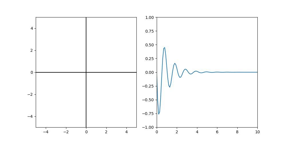
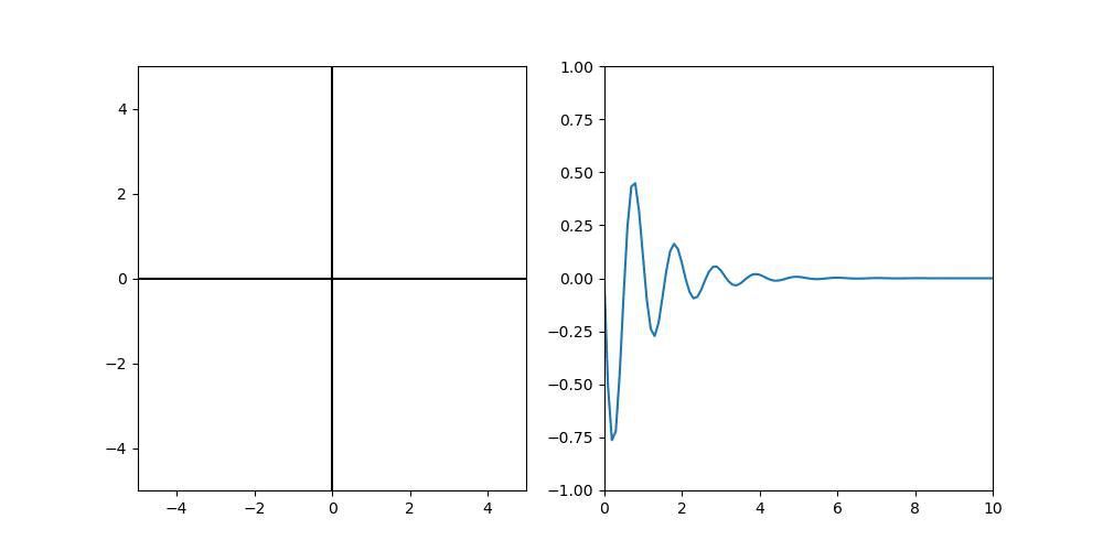
Pole과 Response의 관계
- Pole의 실수부분은 System response의 감쇠를(실수 부분의 절대값이 클수록 Response가 감쇠, stable)
- 허수 부분은 System의 진동 frequency를 결정(허수 부분의 절댓값이 클수록, 주파수가 증가)
※ Pole의 위치에 따른 System Response





'제어(Control)' 카테고리의 다른 글
| Spring & Damper System 전달함수 만들기 With Simulink/MATLAB(2/2) (0) | 2023.12.09 |
|---|---|
| Spring & Damper System 전달함수 만들기 With Simulink/MATLAB(1/2) (0) | 2023.12.09 |
| Bode diagram (0) | 2023.12.07 |
| Transfer Function (0) | 2023.12.07 |
| PID (1) | 2023.12.06 |